Resources
Overview
Modern cryptocurrency wallets rely on a set of standards that define how private keys and addresses are generated, managed, and backed up. These standards enable users to recover their wallets across different devices using a single mnemonic seed phrase and optionally a passphrase. The key standards involved in hierarchical deterministic wallet generation are:- BIP39: Defines how to generate a mnemonic seed phrase from random entropy.
- PBKDF2: A cryptographic function that converts the mnemonic and passphrase into a secure binary seed.
- BIP32: Defines how to create a hierarchical deterministic (HD) wallet from the binary seed.
- BIP44: Extends BIP32 by organizing keys into a multi-account hierarchy for various cryptocurrencies.
Key Concepts
BIP39: Mnemonic Seed Phrase
- Mnemonic Seed Phrase: A human-readable 12-24 word phrase that is generated from random entropy. The seed phrase is used to recover the entire wallet.
- Checksum: The last word of the seed phrase contains a checksum to validate the mnemonic.
- Passphrase: An optional string that can be added on top of the seed phrase to generate a different set of addresses (also known as the 25th word).
PBKDF2: Key Derivation Function
- PBKDF2 (Password-Based Key Derivation Function 2) is used to convert the mnemonic seed phrase (and optional passphrase) into a binary seed. It applies 2048 iterations of HMAC-SHA512 to slow down brute-force attacks.
BIP32: Hierarchical Deterministic (HD) Wallets
- BIP32 defines how to create a hierarchical deterministic wallet. From a single master private key (derived from the binary seed), multiple child keys can be generated. This allows users to manage multiple addresses and accounts from a single seed.
BIP44: Multi-Account Hierarchy
- BIP44 extends BIP32 by defining a 5-level path notation (
m/44'/coin_type'/account'/change/address_index) that organizes keys and addresses for multiple cryptocurrencies and accounts.- Coin Type: Specifies the cryptocurrency (e.g.,
60'for Ethereum,0'for Bitcoin). - Account: Allows for multiple accounts within the same wallet.
- Change: Indicates whether the address is for external transactions (
0) or internal change (1). - Address Index: Specifies the index of the address being derived (e.g.,
0for the first address,1for the second, etc.).
- Coin Type: Specifies the cryptocurrency (e.g.,
Flow of Wallet Generation
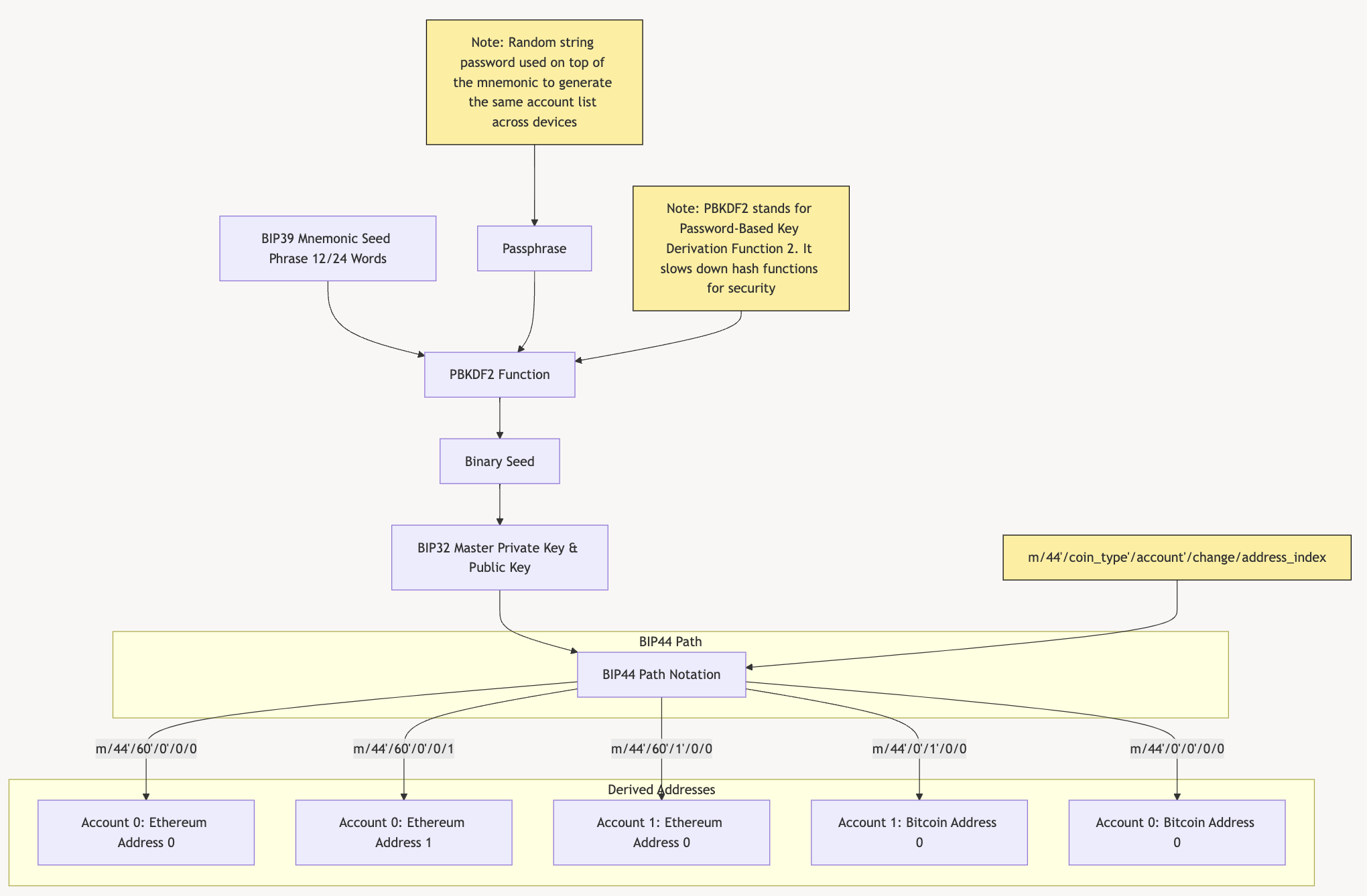
The following diagram illustrates how the different standards interact to generate a hierarchical deterministic wallet.
Step-by-Step Flow
-
BIP39 Mnemonic Seed Phrase:
- The process starts by generating a BIP39 mnemonic seed phrase consisting of 12-24 words. This phrase represents the entropy used to derive the wallet.
- Optionally, a passphrase can be added to provide an additional layer of security.
-
PBKDF2 Function:
- The mnemonic and optional passphrase are passed through the PBKDF2 function. This function applies 2048 iterations of HMAC-SHA512 to derive a binary seed from the mnemonic.
-
Binary Seed:
- The binary seed is the output of the PBKDF2 function. It is a secure, random value that will be used to generate the master private key.
-
BIP32 Master Private Key:
- The binary seed is used to generate the BIP32 master private key and master public key. These keys form the root of the hierarchical deterministic wallet tree.
-
BIP44 Path Notation:
- Using the BIP44 path notation (
m/44'/coin_type'/account'/change/address_index), child keys are derived from the master key. - The path notation allows for the organization of multiple cryptocurrencies (via
coin_type), accounts, and addresses.
- Using the BIP44 path notation (
-
Derived Addresses:
- From the BIP44 path, different addresses are derived for different cryptocurrencies and accounts. For example:
m/44'/60'/0'/0/0: First Ethereum address for the first account.m/44'/0'/0'/0/0: First Bitcoin address for the first account.m/44'/60'/1'/0/0: First Ethereum address for the second account.
- From the BIP44 path, different addresses are derived for different cryptocurrencies and accounts. For example:
Complete Table of Standards
| Concept | Description |
|---|---|
| BIP39 | Defines how to generate a mnemonic seed phrase (12-24 words) from a random entropy value. The seed phrase is used to derive the master key. |
| Seed Phrase | A 12-24 word mnemonic from the BIP39 word list, validated with a checksum. Used to derive the master private key. |
| Passphrase | An optional, arbitrary string (not limited to BIP39 words) that adds extra security by generating a different wallet. |
| BIP32 | A standard for generating hierarchical deterministic (HD) wallets from a single seed, allowing multiple addresses/keys to be derived. |
| BIP44 | A standard that defines a multi-account hierarchy for deterministic wallets. It uses a 5-level path notation to organize accounts, coins, and addresses. |
| PBKDF2 | A cryptographic function used to derive a secure key from the seed phrase and passphrase, with 2048 iterations. |